2026国家电网三批招聘即将开始,今天,小思来和大家分享一下无法报考国家电网的一些情况,同学们可以参考自查~



学历问题: 国家电网招聘对象为当年应届毕业生,如果是非应届毕业生是无法报考的。
同时,参考2025年国家电网三批招聘,大部分单位的学历要求为本科及以上。
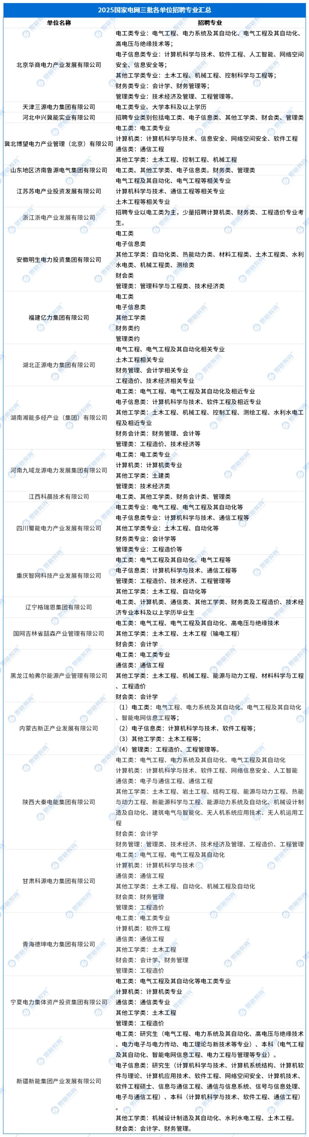
专业问题: 国家电网招聘专业分为八大类,分别是:电工类、计算机类、通信类、其他工学类、财会类、管理类、金融类和其他专业。同时,需要以主修专业报名,无法以辅修专业及第二学位专业报名。
25三批各单位专业要求如下,同学们可以作为参考:
⬇️ 上下滑动查看更多




大多数省市单位在招聘时对年龄有一定的要求,专科生年龄一般不超过23周岁,本科生年龄一般不超过25周岁,硕士研究生年龄一般不超过28周岁,博士研究生年龄一般不超过33周岁。年龄以招聘年份6月30日为截止点。
在2025国家电网三批招聘考试单位中,仅北京华商电力产业发展有限公司和江西科晨技术有限公司无年龄要求,冀北博望电力产业管理(北京)有限公司和河南九域龙源电力发展集团有限公司将年龄设置为优先条件,其他省市单位均为硬性条件。
不过部分单位特殊情况会放宽年龄限制,25三批公告中明确说明可以适当放宽的单位如下:




每年都有因为无法毕业导致无法顺利进入国网的情况,同学们在校期间一定要及时关注自己是否满足毕业条件,如果有学分未修满、毕业论文未通过等问题,一定要及时解决。
国家电网入职时间较为固定,一般不会延迟,因此,同学们一定要在规定时间内顺利毕业,以免影响入职。



健康状况不符合要求 国家电网录用体检标准通常参照公务员录用体检通用标准。
如果患有色盲、色弱(电工类等岗位通常为硬性限制)、听力障碍、严重心血管疾病、精神类疾病以及其他影响正常履行岗位职责的疾病,体检将无法通过。尤其是电工类等一线生产岗位,对身体素质有更高要求。



部分单位会设置一些优先条件,例如英语、计算机证书等,在报名人数较多的情况下,会按照优先条件进行筛选。
此外,在资审阶段部分单位要求提供空白三方协议,同学们需要了解意向单位往年的情况,如果已签三方,一定要及时毁约,以免影响报考。
以上国家电网三批招聘的相关内容,电工类考生,如果还有其他问题或需要咨询课程、领取资料、参加活动电脑端可以在文末“预约”进行提问,手机端右下角蓝色按钮“预约”小思都会一一回复,陪伴同学们的备考全程~
仅限在校大学生参与
想要备考资料?
想要获得国网考试真题?
想要获得学霸笔记?