2026国家电网三批网申即将开始,今天小思来和同学们分享一下常见的网申被卡的原因,帮助同学们避坑。
国家电网网申简历筛选一般分为机器筛选和人工筛选两个阶段:
机器筛选一般是针对学历、年龄、证书等硬性条件,来识别出同学们是否符合,不满足硬性条件的简历会在筛选过程中被自动淘汰。
机器筛选后,通过的简历会进入人工筛选阶段。工作人员会重点检查照片、证书照片、学历学籍文件、家庭情况、校内/校外经历等,并对网申同学提供的信息进行真实性核查,对机器无法判断的问题进行灵活筛选。
✅应届生身份:国家电网招聘只面向应届毕业生。如果是往届生,或者已经签订过劳动合同、缴纳过社保,网申肯定是无法通过的。
✅年龄限制:大学本科生一般不超过25周岁,硕士研究生一般不超过28周岁,博士研究生一般不超过33周岁,计算时间截至当年6月30日。

✅专业要求:在招聘公告中会有明确的专业大类要求,部分单位会写明具体的专业要求或相近专业要求,专业不符合的话网申也是不会通过的。
很多同学条件完全符合,但因为一些细节导致网申被卡。常见的细节问题如下:
信息填写错误:
身份信息填写错误:身份证号录入有误、姓名与身份证不一致。
教育信息与学信网不一致:入学时间、毕业时间、专业名称必须与学信网保持一致。
学籍验证码问题:
在网申简历中同学们需要上传学籍验证报告,报名后还需在【个人中心-学籍认证】填写学籍验证码及有效期,在学籍验证码过期时及时延期。

各单位招聘公告中都会明确说明必传材料清单,同学们需要注意格式和要求——例如是否需要加盖学校公章等。如果没有按照要求上传,也可能会导致网申被卡。
💡 建议同学们提前准备所有材料,仔细阅读各单位公告中的材料要求,确保格式正确、盖章齐全。
第一志愿优先:
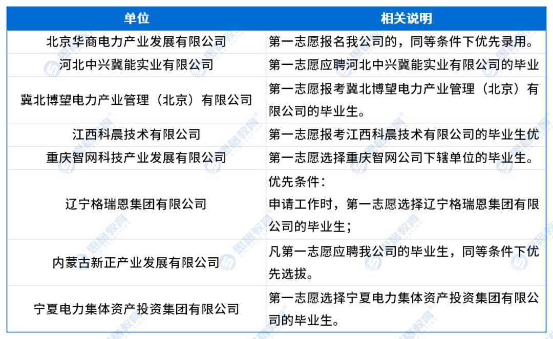
在国网招聘中,部分单位会在优先条件中注明“第一志愿优先”,也就是说在网申筛选中,会首先筛选第一志愿的同学,如果报名第一志愿的同学已经达到考试数量,就不会再看其它志愿,所以同学们一定要把自身条件最符合、意向最高的单位放在第一志愿。在25三批招聘考试中明确说明第一志愿优先的单位如下:

报名人数过多:
部分热门单位在网申阶段报名人数过多,而招聘数量及考试数量有限,这样就会按照优先条件进行筛选,如果自身竞争力不够强可能就会被刷掉,所以同学们一定要根据自身情况,选择报考单位。
⚡
以上国家电网三批网申需要避开的雷区,电工类考生,如果还有其他问题或需要咨询课程、领取资料、参加活动电脑端可以在文末“预约”进行提问,手机端右下角蓝色按钮“预约”小思都会一一回复,陪伴同学们的备考全程~
仅限在校大学生参与
想要备考资料?
想要获得国网考试真题?
想要获得学霸笔记?