2026国家电网二批面试公告发布!面试时间、地点等汇总 | 持续更新

思格教育
2026-03-18
来源:

2026国家电网二批面试公告陆续发布,小思整理了相关信息,方便同学们查阅~

推荐阅读:《思格教育2026国家电网二批面试课程招生中!模拟实战全程演练,下一个面试状元就是你!》

SIGEDUCATION
面试通知、确认时间



01
【省市单位】面试公告_面试通知、确认时间.png
SIGEDUCATION
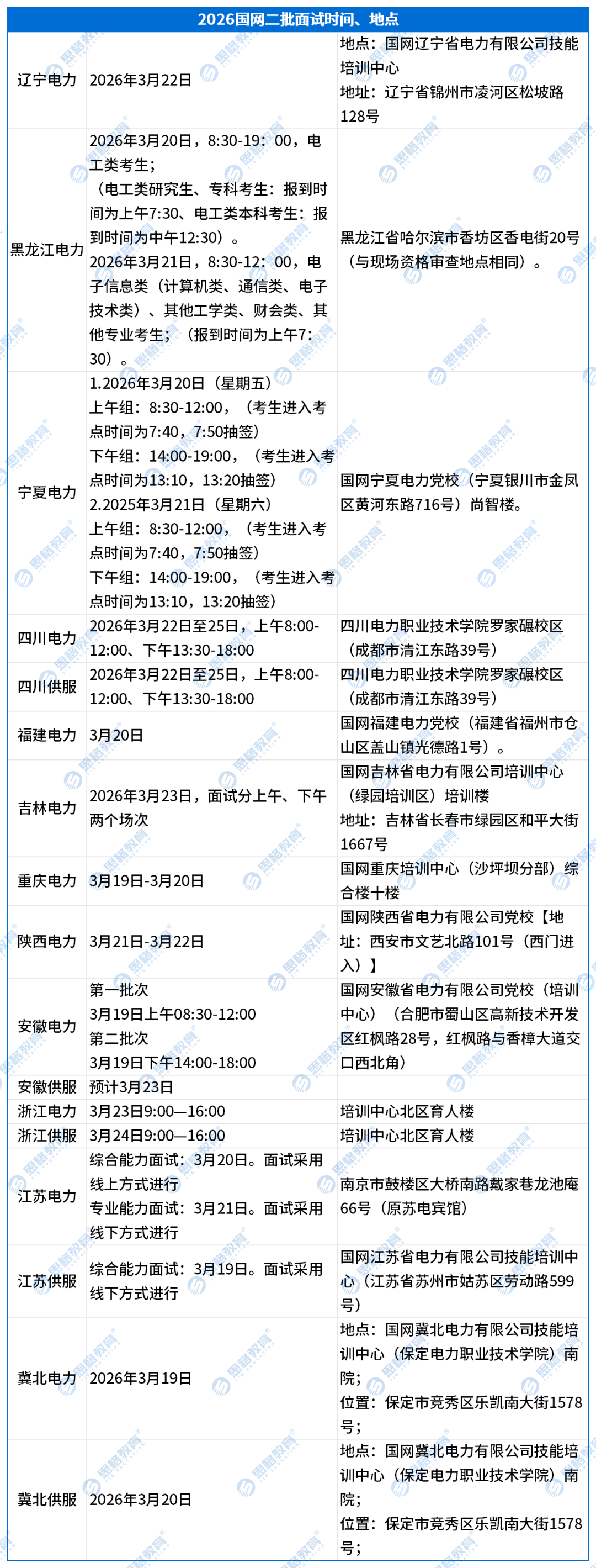
面试时间、地点



02
【省市单位】面试公告_面试时间、地点.png
SIGEDUCATION
到达时间、携带物品



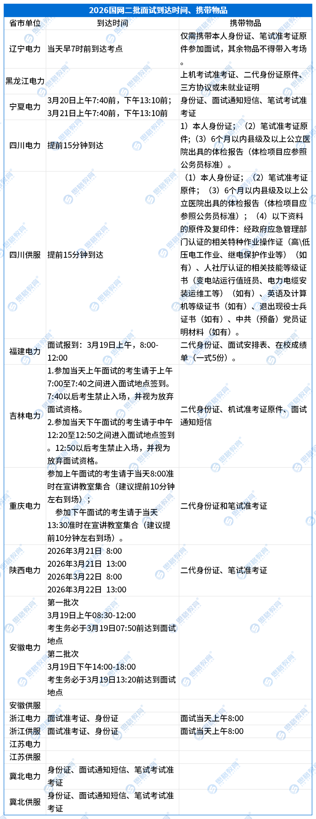
03
【省市单位】面试公告_到达时间与携带物品.png

▼▼▼

电工类考生,如果还有其他问题或需要咨询课程领取资料参加活动电脑端可以在文末“预约”进行提问,手机端右下角蓝色按钮预约”小思都会一一回复,陪伴同学们的备考全程~

仅限在校大学生参与

想要备考资料?

想要获得国网考试真题?

想要获得学霸笔记?

点击预约获取全部习题及答案

点击预约‍面试课程福利

招聘公告解读、网申报考指导、电网备考资料、国网最新资讯


阅读4
分享
下一篇:这是最后一篇
上一篇:这是第一篇