2026南方电网春季招聘条件 | 学历、专业及招聘人数汇总

思格教育
2026-03-15
来源:

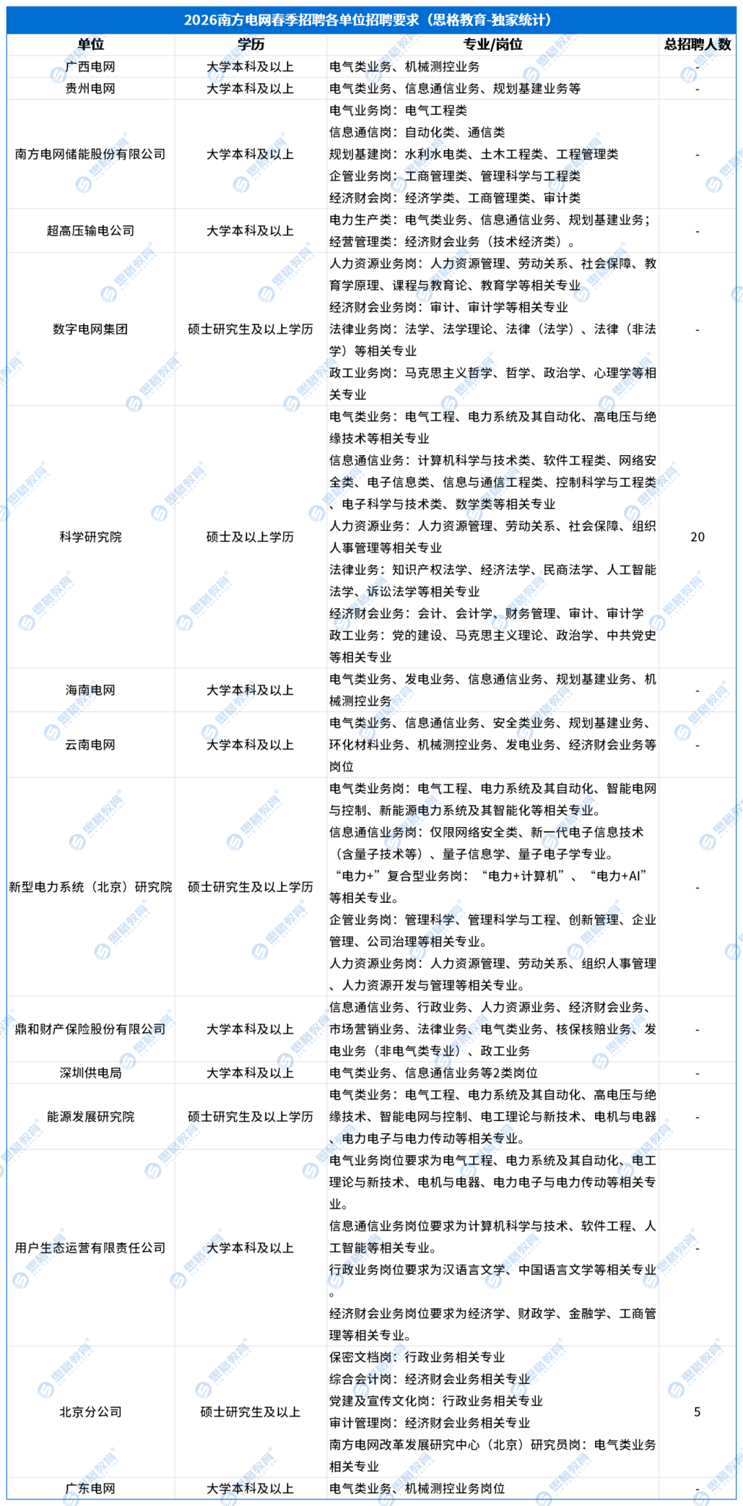
南方电网春季招聘公告昨日发布,报名时间截至3月23日,预计4月中旬笔试,小思整理了各单位的招聘条件,同学们可以参考~

点击预约第一时间获取电力招聘信息

2026南方电网春招招聘条件_总表.png

▼▼▼

电工类考生,如果还有其他问题或需要咨询课程领取资料参加活动电脑端可以在文末“预约”进行提问,手机端右下角蓝色按钮预约”小思都会一一回复,陪伴同学们的备考全程~

仅限在校大学生参与

想要备考资料?

想要获得国网考试真题?

想要获得学霸笔记?

点击预约获取全部习题及答案

点击预约‍面试课程福利

招聘公告解读、网申报考指导、电网备考资料、国网最新资讯


阅读2
分享
下一篇:这是最后一篇
上一篇:这是第一篇