2026国家电网二批招聘考试公告发布,小思整理了资格审查相关信息,方便同学们进行查阅~
➤➤
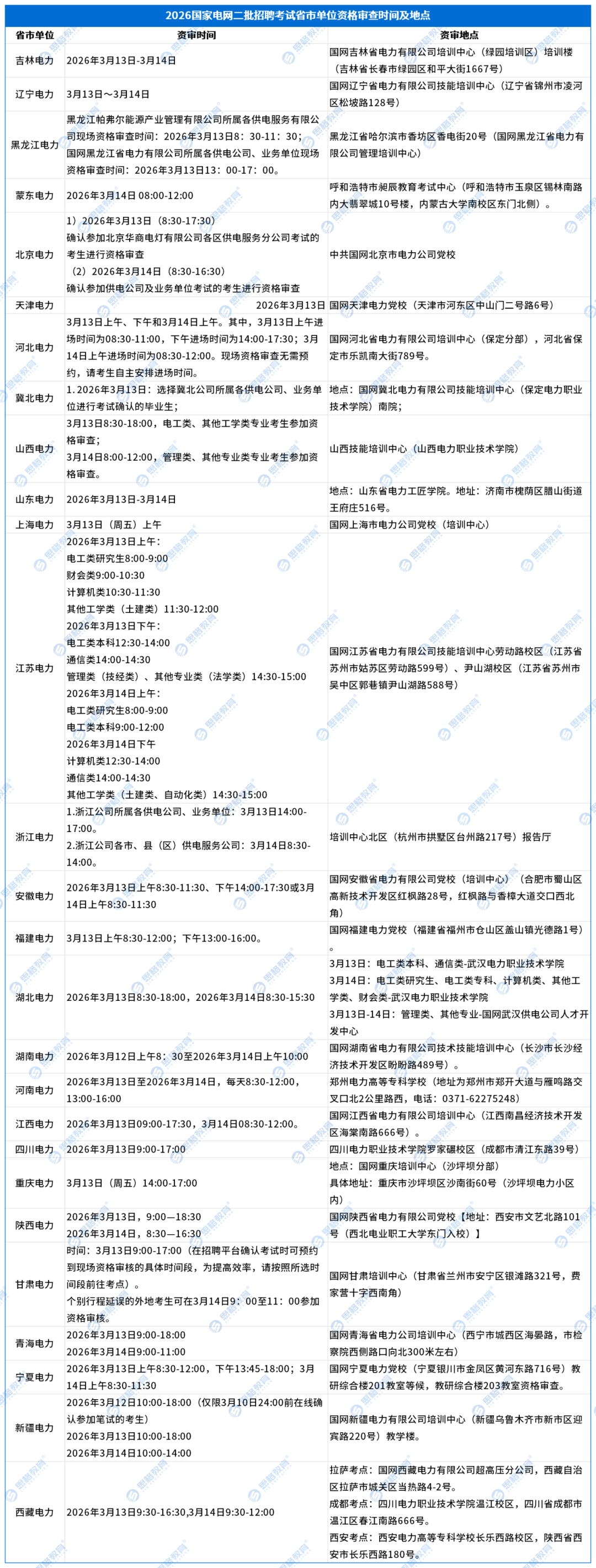
· 资审时间:2026年3月12日-3月14日(各单位要求不同)
· 笔试时间:2026年3月15日
· 确认参加:国网人力资源招聘平台-待办事项-我的消息-同意是否参加考试(逾期确认视为放弃资格)


(上下滑动查看更多)

(上下滑动查看更多)

(上下滑动查看更多)
⚡
以上就是26国网二批考试公告相关内容,电工类考生,如果还有其他问题或需要咨询课程、领取资料、参加活动电脑端可以在文末“预约”进行提问,手机端右下角蓝色按钮“预约”小思都会一一回复,陪伴同学们的备考全程~
仅限在校大学生参与
想要备考资料?
想要获得国网考试真题?
想要获得学霸笔记?