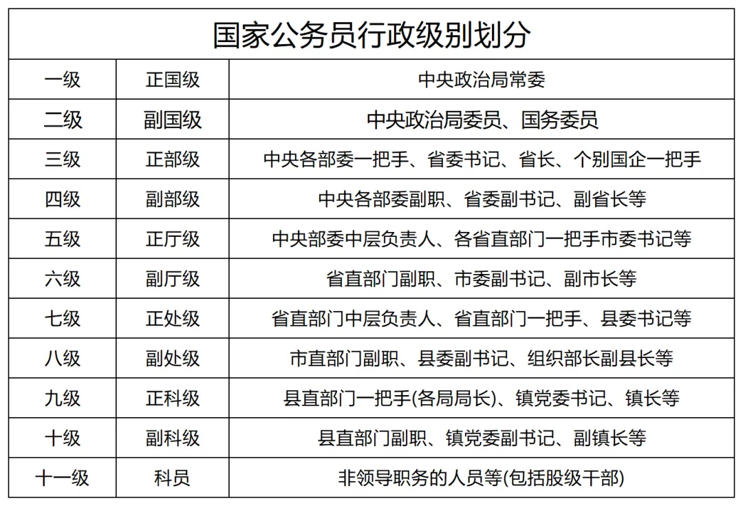
国家电网位于2023年世界五百强企业第三位,属于“副部级”央企。自2003年国家电业局变成国家电网后,开始去行政化,不得套用公务员的行政级别。因此,国家电网实行专门的管理人员岗位等级序列。
管理人员岗位级别划分
一级正职:这是国家电网的最高领导层,包括董事长和总经理,他们按照公务员的“副部级干部”进行管理,享受相应的工作待遇,由中央直接任免。
一级副职:这一层级包括党组副书记(董事)、副总经理、总会计师、纪检监察组长等副职领导,他们按照“副部级国家局的副局长”级别管理,对应公务员的“中管正厅(局)级”,由中组部发文任免。
二级正职:这通常指的是国网总部的部分副职领导,如副党委书记、副总经理、总工程师等,对应公务员的“普通正厅级”,相当于副省长级别。
二级副职:包括总部部门、直属单位、省级电力公司的副职领导,如设备管理部副主任、省电力公司副总经理等,对应公务员的“副厅级”。
三级正职:这一层级涵盖了省电力公司职能部门和市供电公司的正职领导,如省电力公司财务资产部主任、市供电公司总经理等,对应公务员的“正处级”。
三级副职:包括省电力公司职能部门和市供电公司的副职领导,对应公务员的“副处级”。
四级正职:市供电公司职能部门和县供电公司的正职领导,如市供电公司办公室主任、县供电公司总经理等,对应公务员的“正科级”。
四级副职:市供电公司职能部门和县供电公司的副职领导,对应公务员的“副科级”。

职员等级
国家电网的职员等级体系则类似于公务员的职级制度,不直接担任领导职务,但享受相应职务的生活待遇。从高到低依次为:
一级职员:类似于公务员的二级巡视员,享受省电力公司副职(二级副职、副厅级)的生活待遇。
二级职员:类似于公务员的二级调研员,享受市供电公司正职(三级正职、正处级)的生活待遇。
三级职员:类似于公务员的四级调研员,享受市供电公司副职(三级副职、副处级)的生活待遇。
四级职员:类似于公务员的二级主任科员,享受县供电公司正职(四级正职、正科级)的生活待遇。
五级职员:类似于公务员的四级主任科员,享受县供电公司副职(四级副职、副科级)的生活待遇。
六级职员:类似于公务员的正股级干部,享受县供电公司部门主任、乡镇供电所所长的生活待遇。
七级职员:类似于公务员的副股级干部,享受县供电公司部门副主任、乡镇供电所副所长的生活待遇。
国家电网虽然去除管理职能,但是其实力也是不容小觑的,毕竟是关乎民生的央企,虽然实行公司管理制度,但是最终决定权还是在国家。